Геометрическое применение производной: уравнения касательной и нормали, угол между кривыми
Касательная и нормаль к кривой
Касательная прямая — прямая, проходящая через точку кривой и совпадающая с ней в этой точке с точностью до первого порядка.
Прямая, проходящая через точку касания, перпендикулярно касательной, называется нормалью к кривой.
Если кривая определена уравнением $y=f(x)$, то уравнение касательной к ней в точке $M(x_0;y_0)$ имеет вид:
а уравнение нормали:
Задание. Написать уравнение касательной и нормали к кривой $y=x^2-3x+4$ в точке с абсциссой $x_0=0$.
Решение. Находим значение функции в заданной точке:
Далее вычислим значение производной функции в точке $x_0=0$:
а тогда уравнение касательной запишется в виде:
или после упрощения:
$$y-4=-frac<1><-3>(x-0) Rightarrow x-3 y+12=0$$
Ответ. Уравнение касательной: $3x+y-4=0$
Уравнение нормали: $x-3y+12=0$
Угол между кривыми
Углом между кривыми на плоскости в их общей точке $M(x_0;y_0)$ называется наименьший из двух возможных углов между касательными к этим кривым в данной точке. Если уравнения касательных, проведенных к кривым $y=f_1(x)$ и $y=f_2(x)$, соответственно $y=k_<1>x+b_<1>$ и $y=k_<2>x+b_2$, то тангенс угла между кривыми определяется соотношением:
Задание. Найти тангенс угла между кривыми $y=x^2-1$ и $y=x^3-1$ в точке их пересечения, которая имеет большую абсциссу.
Решение. Вначале найдем точки пересечения графиков заданных функций, для этого совместно разрешим уравнение заданных кривых:
Таким образом, искомая точка $x=1$.
Далее находим производные заданных функций в найденной точке:
Итак, искомый тангенс:
Ответ. $operatorname phi=frac<1><7>$
Угол между интегральными кривыми уравнений и в точке равен
Многие процессы в природе можно описать с помощью функции. Дифференциальное исчисление позволяет по данной функции исследовать ее свойства. Не менее важна и обратная задача: по данным свойствам функции найти эту функцию. Иными словами, исследуя процесс, найти функцию, которая его описывает.
В алгебре для нахождения неизвестных величин пользуются уравнениями: по условию задачи составляют соотношение, связывающее неизвестную величину с данными и, решая его, находят неизвестную. Аналогично в анализе для нахождения неизвестной функции по данным ее свойствам составляют уравнение, связывающее неизвестную величину с величинами, задающими ее свойство. Поскольку свойства выражаются через производные или дифференциалы того или иного порядка, приходят к соотношению, связывающему функцию, ее производные или дифференциалы. Это соотношение называется дифференциальным уравнением, решая его, находят искомую функцию.
Рассмотрим задачи, приводящие к понятию дифференциального уравнения.
Задача 1. На плоскости XOY найти кривую, которая в каждой своей точке имеет касательную, образующую с положительным направлением оси Ox угол, тангенс которого равен удвоенной абсциссе точки касания.
Решение. Пусть уравнение искомой кривой y = f (x).
Обозначим через α угол, образованный касательной МТ с положительным направлением оси Ох. Как известно, угловой коэффициент касательной МТ есть tg α, и он равен производной от y по x, так что
С другой стороны, по условию задачи имеем
Приравнивая значения tg α, определяемые формулами (1.1) tg α = y ‘ и (1.2) tg α = 2x получим
Решением дифференциального уравнения (1.3) y ‘ = 2x является любая первообразная для функции 2x. Например, решением будет
Как известно из интегрального исчисления, все первообразные для функции 2x и, следовательно, все решения дифференциального уравнения (1.3) y ‘ = 2x даются формулой
где С — произвольная постоянная.
Дифференциальное уравнение имеет бесчисленное множество решений, т.е. условию задачи удовлетворяет не одна кривая, а целое семейство кривых — парабол. Но если в условие задачи добавить точку M0 (x0, y0), через которую проходит искомая кривая, то получим единственную кривую. Для этого достаточно заменить в уравнении (1.5) y = x 2 + С координаты x и y координатами точки M0
и, найдя из полученного уравнения значение произвольной постоянной С, подставить его в уравнение (1.5) y = x 2 + С . Выполняя указанные выкладки, имеем:
С = y0 – , y = x 2 – + y0.
Таким образом, искомой кривой будет парабола
y = x 2 – + y0.
Задача 2. Предположим, что материальная точка P движется по прямой, которую принимаем за ось Ox. Пусть известна скорость движения как функция от времени t; обозначим ее через f (t) и будем предполагать, что она непрерывна при всех рассматриваемых значениях времени t. Требуется найти закон движения точки, т. е. зависимость x от t, х = x(t), если известно, что в некоторый момент времени t0 точка занимает положение x0, так что x(t0) = x0.
Решение. Известно, что скорость движения рассматриваемой точки в момент времени t равна производной от x по t. С другой стороны, эта скорость равна f (t). Поэтому
= f (t). (1.7)
Равенство (1.7) = f (t) есть дифференциальное уравнение движения рассматриваемой точки. Оно задает закон движения в дифференциальной форме. Интегрируя уравнение (1.7) = f (t) , найдем закон движения в конечной форме.
Интегрирование уравнения (1.7) = f (t) состоит в нахождении всех первообразных для функции f (t), которые, как известно из интегрального исчисления, могут быть записаны в виде
x = f (t) dt + C. (1.8)
Выделим решение (движение), в котором
Для этого положим в формуле (1.8) x = f (t) dt + C t = t0, x = x0. Получим
x0 = f (t) dt + C,
откуда C = x0; следовательно, искомым решением (движением) будет
x = f (t) dt + x0. (1.10)
Формула (1.10) x = f (t) dt + x0 дает искомый закон движения материальной точки. Других движений, определяемых дифференциальным уравнением (1.7) = f (t) и условием (1.9) x = x0 при t = t0 , нет.
Условие (1.9) x = x0 при t = t0 называется начальным условием, а числа t0 и x0 — начальными данными решения (движения).
3.2. Определение дифференциального уравнения и связанных с ним общих понятий.
x — = 0, z = z (x, y),
то оно называется уравнением с частными производными.
В дальнейшем будем рассматривать только обыкновенные дифференциальные уравнения.
Не всегда удается получать решения в явном виде, например
Аналогично определяются общий интеграл и частный интеграл дифференциального уравнения.
Например, все решения уравнения
y’ =
y = dx + C.
3.3. Дифференциальные уравнения первого порядка как поле направлений.
Если его возможно разрешить относительно производной y ‘, то оно приводится к виду y ‘ = f (x, y). (3.1)
Такая форма дифференциального уравнения первого порядка называется нормальной, а уравнение является разрешимым относительно производной от искомой функции.
Выясним геометрический смысл дифференциального уравнения первого порядка вида (3.1) y ‘ = f (x, y) .
Общее решение геометрически задает однопараметрическое семейство интегральных кривых.
Решение y = y (x) уравнения (3.1) y ‘ = f (x, y) представляет собой на плоскости XOY кривую, а y ‘ — угловой коэффициент касательной к этой кривой в точке M (x, y). Уравнение (3.1) y ‘ = f (x, y) дает, таким образом, соотношение между координатами точки и угловым коэффициентом касательной к интегральной кривой в этой точке.
Задание уравнения (3.1) y ‘ = f (x, y) означает, что в каждой точке M (x, y) области, где определена функция f (x, y), задано направление касательной к интегральной кривой в точке M (x, y). Значит, имея уравнение (3.1) y ‘ = f (x, y) мы получаем поле направлений. Это поле графически можно изобразить, поместив в каждой точке M (x, y) черточку, наклоненную к оси Ox под углом, тангенс которого равен f (x, y).
Задача интегрирования уравнения (3.1) y ‘ = f (x, y) заключается в том, чтобы найти семейство кривых, у которых касательная к каждой точке совпадает с направлением поля в этих точках. Такое истолкование уравнения (3.1) y ‘ = f (x, y) дает графический способ построения его решения.
y ‘ = = p. (3.2)
Это значит, что интегральные кривые пересекают эту линию под одним и тем же углом
= tg α = p,
т.е. все черточки параллельны для всех точек изоклины.
Давая p различные значения, получим ряд изоклин или линий постоянного наклона касательных. Чтобы получить, приближенный график решения, проходящий через данную точку M0 (x0, y0), проводим кривую так, чтобы она пересекала изоклину под углами, указанными черточками и проходила через точку M0 (x0, y0).
Установим связь между уравнением (3.2) y ‘ = = p и его интегральными кривыми. Предположим, что правая часть уравнения (3.2) y ‘ = = p определена и непрерывна в области G , и пусть
есть интегральная кривая этого уравнения, проходящая через точку M (x, y). Проведем касательную к интегральной кривой (3.3) y = y (x) в точке M и обозначим через α угол, образованный касательной MT с положительным направлением оси x.
Таким образом, если через точку M(x, y) проходит интегральная кривая (3.3) y = y (x) , то наклон касательной к ней в этой точке определяется формулой
так что наклон касательной к интегральной кривой определен заранее самим дифференциальным уравнением.
Наклоны касательных можно указать, не находя интегральных кривых. Для этого построим в каждой точке M области G отрезок (для определенности — единичной длины) с центром в точке M, составляющий с положительным направлением оси Ox угол α, тангенс которого определяется формулой (3.4) tg α = f (x, y) . Получим так называемое поле направлений, определяемое уравнением (3.2) y ‘ = = p . Всякая интегральная кривая этого уравнения обладает тем свойством, что направление касательной в каждой ее точке совпадает с направлением поля, определяемым уравнением (3.2) y ‘ = = p в этой точке.
Чтобы ответить на вопрос, под каким углом интегральные кривые могут пересекать ось x, достаточно подставить в правую часть уравнения (3.2) y ‘ = = p y = 0, и получим тангенс угла α:
Например, интегральные кривые уравнения
= x 2 + y 2 . (3.5)
пересекают ось x под углом α, тангенс которого равен x 2 . Аналогично интегральные кривые уравнения (3.2) y ‘ = = p в точках их пересечения с осью y образуют с осью x угол α:
Вообще, если надо узнать, какой угол с осью x образуют интегральные кривые уравнения (3.2) y ‘ = = p в точках их пересечения с заданной кривой y = φ(x), то достаточно подставить y = φ(x) в правую часть уравнения (3.2) y ‘ = = p . Получим
Например, для интегральных кривых уравнения
= y – x
в точках их пересечения с прямой y = y имеем tg α = 0, так что касательные к этим интегральным кривым параллельны оси x.
Кривая ω (x, y) = 0, в каждой точке которой направление поля, определяемое дифференциальным уравнением (3.2) y ‘ = = p , одно и то же, называется изоклиной этого уравнения.
Уравнения изоклин дифференциального уравнения (3.2) y ‘ = = p имеют вид
где k = tg α = const. Например, для уравнения (3.5) = x 2 + y 2 изоклинами будут окружности
вырождающиеся в точку (0,0) при k = 0. При k = 1 получаем изоклину
Интегральные кривые в каждой точке этой окружности наклонены к оси x под углом α. С увеличением k наклон интегральных кривых возрастает, и интегральные кривые имеют вид, указанный схематически на рисунке. Построив достаточно «густое» семейство изоклин (в нашем случае — окружностей); можно получить методом изоклин сколь угодно точное представление об интегральных кривых.
Если в точке M(x, y) правая часть уравнения (3.2) y ‘ = = p обращается в бесконечность, то естественно считать, что направление ноля в такой точке параллельно оси y. В этом случае надо рассматривать перевернутое уравнение
= . (3.6)
Таким образом, во всякой точке M(x, y), в которой правая часть уравнения (3.2) y ‘ = = p имеет конечное значение или обращается в бесконечность, это уравнение задает вполне определенное направление поля. Интегральные кривые перевернутого уравнения (3.6) = , которое всегда будем рассматривать наряду с уравнением (3.2) y ‘ = = p в окрестности точек, где f (x, y) обращается в бесконечность, будем присоединять к интегральным кривым уравнения (3.2) y ‘ = = p .
3.4. Задача Коши.
Дифференциальное уравнение обычно имеет бесчисленное множество решений. Для того, чтобы из всех решений выделить одно, надо задать какое-либо конкретное значение функции при некотором значении независимого переменного. Задать значение y0 искомой функции при некотором значении x0 независимого переменного — это значит задать начальное условие
= y0.
С геометрической точки зрения задача отыскания решения дифференциального уравнения с заданным начальным условием равносильна тому, чтобы найти ту интегральную кривую, которая проходит через точку M0 (x0, y0) на плоскости XOY.
Естественно возникает вопрос: всегда ли существует решение дифференциального уравнения, удовлетворяющее данному начальному условию, и, если существует, то будет ли оно единственным?
Ответ на поставленные вопросы дает теорема существования и единственности решения дифференциального уравнения первого порядка.
Пусть дано уравнение y’ = f (x, y) с начальным условием = y0, и относительно функции f (x, y) выполнены следующие условия:
-
В прямоугольнике R, определенном неравенствами
функция f (x, y) непрерывна. Из этого условия вытекает, что в замкнутой области R функция f (x, y) ограничена, т.е. существует действительное число M > 0 такое, что для любой точки (x, y) ∈ R | f (x, y)| ≤ M.
Обозначим через h меньшее из двух чисел a, .
При данных условиях существует единственное решение y = y(x), где x0 – h ≤ x ≤ x0 + h, удовлетворяющее начальному условию = y0.
3.5. Основные методы интегрирования дифференциальных уравнений первого порядка.
Дифференциальные уравнения первого порядка
I. Уравнения с разделяющимися переменными
II. Уравнения, однородные относительно переменных
III. Уравнения в полных дифференциалах
IV. Линейные дифференциальные уравнения
y’ = f (x) g ( y)
y’ = f (x, y), где f (x, y) — однородная функция нулевого порядка
M(x, y) dx + N(x, y) dy = 0,
где
y’ + P(x) y = Q(x)
- y’ = .
- Разделить переменные.
- Проинтегрировать.
- Замена = u, где u = u(x).
- После подстановки получим уравнение с разделяющимися переменными.
- Решив его, заменим u = .
- Проверяем
.
Решением дифференциального уравнения является u(x, y), где= M(x, y),
= N(x, y).
-
y’ + P(x) y = 0 — линейное однородное дифференциальное уравнение с разделяющимися переменными.
- y’ + P(x) y = Q(x)
- метод вариации произвольной постоянной;
- метод Бернулли:
y = u(x) · v(x).
I. Уравнения с разделяющимися переменными
Дифференциальное уравнение вида y’ = f (x) g ( y) или M(x) N( y) dx + P(x) Q ( y) dy = 0 называется уравнением с разделяющимися переменными.
Можно сделать преобразование так, чтобы в одной части была одна переменная, в другой — другая.
dx + dy = 0,
где dx — дифференциал некоторой функции от x,
dy — дифференциал некоторой функции от y.
Общий интеграл, выраженный в квадратурах:
dx + dy = C.
Частный интеграл, удовлетворяющий условию = y0, выражается
dx + dy = 0.
Если работать с уравнением y’ = f (x) g ( y), то = f (x) dx — уравнение с разделенными переменными.
Замечание. Необходимо учесть, что при делении на P(x) и N(y), мы могли потерять решение уравнения, поэтому нужно проверить, не являются ли решениями данного уравнения, не вошедшие в общее решение, решения уравнений P(x) = 0 и N(y) = 0.
Действительно, всякое решение, например y = y0, уравнения N(y) = 0 является решением уравнения
Значит решения y = y0, x = x0 являются интегралами уравнения (5.1) M(x) N( y) dx + P(x) Q ( y) dy , даже если они не содержатся в общем решении.
II. Уравнения, однородные относительно переменных
Пусть имеем дифференциальное уравнение y’ = f (x, y), однородное относительно переменных x и y. Положив t = в тождестве f (tx, ty) = f (x, y), получим f (x, y) = f 1, , т.е. однородная функция нулевого измерения зависит только от отношения аргументов.
Обозначив f 1, = φ, получим, что однородное относительно переменных x и y дифференциальное уравнение всегда можно представить в виде
= φ.
Как интегрируется уравнение y’ = φ?
Оно сводится к уравнению с разделяющимися переменными. Для этого делают замену
= u,
где u — новая искомая функция от независимой переменной x, т.е. u = u(x).
Дифференцируя по x, имеем:
тогда данное уравнение примет вид:
x = φ(u) – u.
Это есть дифференциальное уравнение с разделяющимися переменными, преобразовав которое, получим:
= .
= + C,
= ln x + ln C
= ln Cx,
причем |x| не пишем, т.к. –1 войдет в постоянную C.
После взятия квадратуры, подставляем u = .
Замечание. Мы делили на φ(u) – u, предполагая, что оно отлично от нуля.
- Если φ(u) ≡ u, то уравнение y’ = φ(u) примет вид: y’ = — уравнение с разделяющимися переменными.
- Если φ(u) = u при некоторых значениях u = u0, то функция y = u0x — решение уравнения y’ = φ(u), которое может и не вытекать из общего.
y’ = u0 и φ= φ(u0) равны, тогда u0 = φ, xdx = [φ(u) – u] dx.
III. Уравнения в полных дифференциалах
Если существует функция u(x, y) такая, что
M(x, y) = , N(x, y) = ,
то дифференциальное уравнение
можно переписать в форме
dx + dy = 0, т.е. d[u(x, y)] = 0.
В этом случае, данное уравнение имеет решение
Другой вопрос, как найти эту функцию u(x, y)?
Это можно сделать с помощью криволинейного интеграла, но на практике поступают следующим образом.
Т.к. = M(x, y), то
u(x, y) = M(x, y) dx + C(y), (5.3)
где C(y) — функция, зависящая только от y и пока нам неизвестная. Будем ее искать из условия, что = N(x, y), но
= M(x, y) dx + C(y).
M(x, y) dx + C’(y) = N(x, y).
Отсюда находим C’(y), а интегрированием найдем C(y), которое затем подставляем в (5.3) и получаем u(x, y). Тогда общий интеграл уравнения (5.2) M(x, y) dx + N(x, y) dy = 0 имеет вид
IV. Линейные дифференциальные уравнения
Рассмотрим линейное однородное дифференциальное уравнение y’ + P(x) y = 0. Это и уравнение с разделяющимися переменными, значит,
= – P(x) y
= – P(x) dx.
Проинтегрируем последнее уравнение:
= – P(x) dx + C,
ln y = ln C – P(x) dx.
Общее решение линейного однородного дифференциального уравнения имеет вид
y = C.
Общее решение линейного неоднородного уравнения можно найти:
его общее решение y = C.
Ищем решение данного линейного неоднородного дифференциального уравнения в виде
y = C(x), (5.4)
где C(x) — искомая функция от x.
Так как это решение дифференциального уравнения, то найдем y’:
y’ = C’(x) + C(x) (– P(x))
и, подставив в данное уравнение, получим
C’(x) = Q(x).
Интегрированием находим C(x):
C(x) = Q(x) + C.
Найденную функцию C(x) подставляем в (5.4) y = C(x) и получаем общее решение линейного неоднородного дифференциального уравнения первого порядка.
2. Методом Бернулли.
На примере решения уравнения y’ – = x.
Пусть решение имеет вид:
u’v + v’u – = x.
u’v + uv’ – . ( ∗ )
Пусть v’ – = 0.
= ,
= ,
v = x 3 , подставим в уравнение ( ∗ ),
u’ = .
Интегрированием находим u:
u = = – + C,
y = – + C x 3 — общее решение линейного неоднородного дифференциального уравнения первого порядка.
3.6. Особое решение дифференциального уравнения. Уравнение Клеро.
Решение y = y(x), в каждой точке которого нарушается единственность решения задачи Коши, называется особым решением. Особое решение не может быть получено из формулы общего решения y = φ(x, C) (6.1) при конкретном числовом значении произвольной постоянной C (но может быть получено при C = C(x)).
Если правая часть уравнения = f (x, y) (6.2) удовлетворяет во всей области задания условиям теоремы Пикара, то это уравнение, очевидно, не имеет особых решений. Если функция f (x, y), стоящая в правой части уравнения , непрерывна относительно x и y во всей области задания и имеет частную производную по y (ограниченную или нет), то особыми решениями могут быть только те кривые y = φ(x), во всех точках которых обращается в бесконечность:
y = φ(x) = ∞.
Кривые, подозрительные на особые решения, могут быть иногда найдены по уравнению семейства интегральных кривых.
Огибающая семейства интегральных кривых уравнения (6.2) = f (x, y) всегда является особым решением этого уравнения, ибо, во-первых, она является решением (интегральной кривой) уравнения (6.2) = f (x, y) , так как в каждой ее точке направление касательной совпадает с направлением поля, направлений, определяемого дифференциальным уравнением (6.2) = f (x, y) в этой точке, и, во-вторых, в каждой ее точке, очевидно, нарушается единственность решения задачи Коши.
Отметим, наконец, что особые решения всегда можно обнаружить в процессе нахождения общего решения (общего интеграла) дифференциального уравнения. Дело в том, что когда делим обе части данного дифференциального уравнения на некоторую функцию ω(x, y), то получаем уравнение, вообще говоря, не равносильное данному, ибо можем при этом потерять решения вида y = φ(x) при x = ψ(y), при которых делитель ω(x, y) обращается в нуль, если эти решения не содержатся в общем решении, т. е. не получаются из него ни при каких числовых значениях произвольной постоянной (включая ± ∞). Решения, о которых идет речь, очевидно, являются особыми.
Вообще всегда при интегрировании дифференциального уравнения нужно иметь в виду следующее замечание Н. М. Гюнтера: «Внимательно относясь к процессу, переводящему дифференциальное уравнение в его общий интеграл, можно без всяких интегрирований найти все особые решения, ни одного не пропустив». В дальнейшем будем систематически пользоваться этим указанием для нахождения особых решений всех уравнений, общий интеграл которых удается построить в элементарных функциях или в квадратурах.
Рассмотрим случай полного уравнения (6.3) F(x, y, y’) = 0 , в котором функция F линейно зависит от y и x. Такое уравнение можно, разрешив относительно y, записать в виде
Если φ(y’) ≠ y’, то уравнение (6.4) y = φ(y’)x + ψ(y’) называется уравнением Лагранжа. Найдем его общее решение в параметрической форме.
Воспользуемся основным соотношением:
приняв y’ за параметр, который на этот раз (по традиции) обозначим буквой p (y’ = p). Тогда уравнение Лагранжа (6.4) y = φ(y’)x + ψ(y’) будет равносильно системе двух уравнений
(6.4, а)
Пользуясь основным соотношением (6.5) dy = y’dx с учетом (6.4, а) , получим (вычисляя dy как дифференциал функции от двух аргументов p и x)
Это есть дифференциальное уравнение с неизвестной функцией x от независимой переменной p. Замечая, что искомая функция x входит в коэффициент при dp линейно, перепишем его в виде
.
Это есть линейное уравнение с искомой функцией x. Интегрируя его, получим
Подставляя эту функцию в первое из уравнений (6.4, а) выразим y через p. Общим решением уравнения Лагранжа (6.4) y = φ(y’)x + ψ(y’) в параметрической форме будет
Если уравнение φ(p) – p = 0 имеет действительные решения p = pi (i = 1, 2 , …, n), то, подставляя их в первое из уравнений (6.4, а) и принимая во внимание, что φ(pi) = pi, получим
Эти прямые линии могут оказаться особыми решениями уравнения Лагранжа (6.4) y = φ(y’)x + ψ(y’) .
Это уравнение называется уравнением Клеро.
Применяя тот же алгоритм, что и при интегрировании уравнения Лагранжа, имеем
Это уравнение распадается на два:
Первое из них дает p = C = const. Подставляя это значение в первое из уравнений (6.7) y = xp + ψ(p), y’ = p , получим
Это семейство прямых линий и есть общее решение уравнения Клеро (6.6) y = xy’ + ψ(y’) . Заметим, что оно получается из (6.6) y = xy’ + ψ(y’) формальной заменой y’ на C.
Второе из уравнений (6.8) dp = 0 и x + ψ’(p) = 0 вместе с первым из уравнений (6.7) y = xp + ψ(p), y’ = p дает решение уравнения Клеро (6.6) y = xy’ + ψ(y’) в параметрической форме:
(6.10)
которое обычно является особым и представляет наибольший (если не исключительный) интерес для приложений. Геометрически это решение чаще всего является огибающей семейства (6.9) y = xC + ψ(C) и в этом случае представляет собой заведомо особое решение.
Действительно, разыскивая кривую, подозрительную на огибающую семейства (6.9) y = xC + ψ(C) , по правилу, указанному выше, имеем систему
где второе уравнение получено из первого, дифференцированием по C. Из этой системы находим
Но эти уравнения отличаются от (6.10) только обозначением параметра.
Таким образом, приходим к очень простому алгоритму интегрирования уравнения Клеро:
- Общее решение получается заменой у’ на C.
- Особое решение ищется как огибающая семейства прямых, образующих общее решение.
В случае уравнения Клеро наибольший интерес представляет не общее, а особое решение.
3.7. Уравнение Бернулли.
Рассмотрим одно нелинейное уравнение, которое всегда приводится к линейному. Это уравнение Бернулли:
Для приведения уравнения Бернулли к линейному уравнению избавимся сначала в правой части от множителя y m , разделив на него обе части уравнения. Получим
Это уравнение можно переписать в виде
( y 1 – m ) ‘ + p(x)y 1 – m = q(x).
Введя новую неизвестную функцию z:
придем к уравнению
z’ + p(x)z = q(x),
Это есть линейное уравнение. Найдя его общее решение, получим общее решение уравнения Бернулли по формуле
y = .
Заметим, что если m > 0, то уравнение Бернулли имеет решение y ≡ 0. Это решение будет особым, если 0 (8.2) = 0 видно, что всякое дифференциальное уравнение второго порядка выражает некоторое общее свойство его интегральных кривых y = y(x), устанавливая в каждой точке интегральной кривой зависимость между координатами точки, наклоном касательной к интегральной кривой и кривизной интегральной кривой в этой точке.
Рассмотрим теперь вопрос о механическом истолковании уравнения второго порядка и его решений. Пусть материальная точка массой m движется по прямой, которую примем за ось x, под действием силы F (t, x, ), зависящей от времени t, положения x и скорости в момент времени t. Тогда согласно второму закону Ньютона имеем
m = F (t, x, ), (8.3)
где есть ускорение точки в момент времени t. Перепишем уравнение (8.3) m = F (t, x, ) в виде
= f (t, x, ), (8.4)
где f = .
соответствует, как и в случае уравнения первого порядка, определенный закон движения. Поэтому часто решение (8.5) x = x(t) называют движением, определяемым уравнением (8.5) x = x(t) . Задача, теории интегрирования уравнения (8.4) = f (t, x, ) состоит в нахождении всех движений, определяемых этим уравнением, и изучении их свойств. Так как уравнение (8.4) = f (t, x, ) удается проинтегрировать в конечном виде лишь в редких случаях, то весьма важно уметь устанавливать свойства движений, определяемых этим дифференциальным уравнением непосредственно по свойствам самого дифференциального уравнения.
Для уравнения n-го порядка
(n > 1) задача Коши ставится так: найти решение
удовлетворяющее начальным условиям (условиям Коши)
y = y0, y ‘ = , …, y (n – 1) = при x = x0, (8.8)
где x0, y0, , …, — заданные числа (начальные данные решения (8.7) y = y(x) . В отличие от уравнения первого порядка здесь при заданном значении независимой переменной задается значение не только искомой функции, но и ее производных до порядка на единицу ниже, чем порядок дифференциального уравнения.
В частности, для уравнения второго порядка (8.1) F (x, y, y ‘, y ») = 0 начальные условия (8.8) y = y0, y ‘ = , …, y (n – 1) = при x = x0 принимают вид
y = y0, y ‘ = при x = x0.
Геометрически речь идет о нахождении интегральной кривой y = y(x), проходящей через заданную точку M0 (x0, y0) и имеющей в этой точке касательную M0T, которая образует с положительным направлением оси x заданный угол α0:
tg α0 = .
Наряду с задачей Коши большое значение имеет задача, в которой условия на искомую функцию (и ее производные) налагаются не к одной точке, а на концах некоторого промежутка. Такая задача называется краевой задачей, а налагаемые условия — краевыми условиями.
Теорема существования и единственности решения уравнения n-го порядка
Рассмотрим уравнение n-го порядка в нормальной форме
Для этого уравнения, как и в случае уравнения первого порядка, имеет место следующая теорема существования и единственности решения задачи Коши.
Случай линейного уравнения. Выбор начальных данных. Интервал существования решения
Рассмотрим линейное уравнение n-го порядка
Предположим, что все коэффициенты p1, …, pn и правая часть f (x) заданы и непрерывны в интервале (a, b). Тогда условия сформулированной выше теоремы Пикара заведомо выполняются в окрестности начальной точки (x0, y0, , …, ), где x0 ∈ (a, b), а y0, , …, — любые заданные числа. Поэтому для линейного уравнения (8.10) y (n) + p1 (x) y (n – 1) + … + pn – 1 (x) y ‘ + pn (x) y = f (x) имеет место следующая теорема существования и единственности решения задачи Коши.
Теорема. Если функции p1, …, pn и f (x) непрерывны в интервале (a, b), то уравнение (8.10) y (n) + p1 (x) y (n – 1) + … + pn – 1 (x) y ‘ + pn (x) y = f (x) имеет единственное решение (8.7) y = y(x) , удовлетворяющее начальным условиям (8.8) y = y0, y ‘ = , …, y (n – 1) = при x = x0 , причем y0, , …, можно задавать произвольно, а x0 можно брать любым из интервала (a, b).
Можно доказать, что решение (8.7) y = y(x) определено во всем интервале (а,b).
В частности, если функции p1, …, pn и f (x) — полиномы (или другие функции, непрерывные при всех x), то все начальные данные y0, , …, можно задавать произвольно. Решение существует, единственно и определено при всех x.
Если функции p1, …, pn, f (x) суть рациональные функции, т. е. являются отношениями полиномов
(8.11)
то при постановке задачи Коши начальные значения y0, , …, можно задавать любыми, а можно брать любым, кроме действительных нулей знаменателей Q1, …, Qn, Qn + 1. Решение с такими начальными данными будет заведомо определено в окрестности точки x0, не содержащей нулей знаменателей Q1, …, Qn, Qn + 1.
3.9. Дифференциальные уравнения, допускающие понижение порядка.
Дифференциальное уравнение n-го порядка имеет вид
Если уравнение (9.1) F (x, y, y ‘, …, y (n) ) = 0 разрешимо относительно старшей производной y (n) , то оно примет вид
Рассмотрим некоторые типы уравнений, допускающие понижение порядка.
Уравнение вида y (n) = f (x).
Уравнение вида
F (x, y, y ‘, …, y (n) ) = 0,
не содержащее явно неизвестную функцию y.
Уравнение вида
F (x, y (k) , y (k + 1) , …, y (n) ) = 0,
не содержащее явно неизвестную функцию, а также несколько ее первых производных.
Уравнение вида
F (x, y, y ‘, …, y (n) ) = 0,
не содержащее явно независимую переменную x.
Решение дифференциального уравнения сводится к последовательному применению квадратур. Общее решение содержит n произвольных постоянных.
Сделав замену y ‘ = z, где z = z(x), сводим данное уравнение к уравнению более низкого порядка. Решив его, заменяем z = y ‘ и находим y.
Производим замену y (k) = z, где z = z(x). Решив полученное уравнение, заменяем z = y (k) и интегрированием находим y.
Сделав замену y ‘ = z, где z = z(y), получим дифференциальное уравнение (n – 1)-го порядка, связывающее y, z и производные от z по y.
Например, в дифференциальном уравнении вида F ( y, y ‘, y » ) делается замена y ‘ = z, тогда
y » = = = z.
Заменяя y ‘ = z, y » = z, получим дифференциальное уравнение первого порядка
F y, z, y ‘, z = 0.
3.10. Линейные дифференциальные уравнения n-го порядка. Общая теория.
Однородные и неоднородные линейные уравнения n-го порядка
Линейное уравнение n-го порядка имеет следующий общий вид:
и называется однородным. Если f (x) ≠ 0, то уравнение (10.1) y (n) + p1 (x) y (n – 1) + … + pn – 1 (x) y ‘ + pn (x) y = f (x) называется неоднородным. Ниже показано, что, как и в случае линейного уравнения первого порядка, интегрирование неоднородного линейного уравнения (10.1) y (n) + p1 (x) y (n – 1) + … + pn – 1 (x) y ‘ + pn (x) y = f (x) приводится к интегрированию однородного уравнения.
Будем предполагать, что функции p1, …, pn, f (x) непрерывны в интервале (a, b). Это предположение обеспечит существование и единственность решения задачи Коши с любыми y0, , …, при любом x ∈ (a, b). В частности, единственным решением однородного уравнения (10.2) y (n) + p1 (x) y (n – 1) + … + pn – 1 (x) y ‘ + pn (x) y = 0 с нулевыми начальными условиями y0 (x0) = 0, (x0) = 0, …, (x0) = 0 — будет только очевидное нулевое решение y = 0.
Понятие о линейном дифференциальном операторе n-го порядка
Таким образом, L(y) есть результат выполнения над функцией y операций, указанных в правой части формулы (10.3) L(y) ≡ y (n) + p1 (x) y (n – 1) + … + pn – 1 (x) y ‘ + pn (x) y , а именно: вычисление производных от функции y вплоть до порядка т включительно, умножение y0, , …, , на заданные функции p1, …, pn, 1 и сложение полученных произведений. Совокупность этих операций обозначим символом L:
L ≡ + p1 (x) + pn – 1 (x) + pn (x)
и будем называть его линейным дифференциальным оператором n-го порядка. В частности, линейный дифференциальный оператор второго порядка имеет вид
L ≡ + p1 (x) + p2 (x).
Линейный дифференциальный оператор L обладает следующими основными свойствами (линейность оператора L):
1) постоянный множитель можно выносить за знак оператора
2) оператор от суммы двух функций равен сумме операторов от этих функций
Из этих основных свойств оператора L следует, что
L Ck yk = Ck L(yk).
т. е. оператор от линейной комбинации m функций равен линейной комбинации операторов от этих функций.
Если функция y = y(x) является решением уравнения (10.4) L(y) = f (x) или (10.5) L(y) = 0 в некотором интервале (a, b), то значение оператора L от этой функции равно f (x) или нулю при всех x из (a, b):
Функции cos x и sin x являются действительной и мнимой частями комплексной функции e ix . Так как они определены при всех значениях x, то и функция e ix определена при всех значениях x.
Аналогично определяется показательная функция более общего вида e αx , где α = a + ib; причем a и b — действительные числа:
Здесь действительная и мнимая части e ax cos bx, ie ax sin bx, а вместе с ними и функция e αx определены при всех значениях x.
Введем понятие о производной комплексной функции действительной переменной. Предположим, что действительная и мнимая части комплексной функции (10.6) y(x) = u(x) + iv(x) (i = ) имеют производную k-го порядка. Тогда производная k-го порядка этой функции определяется так:
Используя формулу (10.7) y (k) (x) = u (k) (x) + iv (k) (x) , можем вычислить значение оператора L от комплексной функции действительной независимой переменной. При этом получим
т. е. значение оператора L от комплексной функции (10.6) y(x) = u(x) + iv(x) (i = ) является комплексной функцией действительной переменной x; причем действительной и мнимой частями этой функции являются значения оператора L от действительной и мнимой частей функции (10.6) y(x) = u(x) + iv(x) (i = ) .
Дадим теперь понятие о комплексном решении однородного линейного уравнения L(y) = 0. Функция (10.6) y(x) = u(x) + iv(x) (i = ) называется комплексным решением уравнения L(y) = 0 в интервале (a, b), если она обращает это уравнение в тождество
откуда вытекает, что
≠ const (a (11.2) y1, y2, …, ym (a линейно зависимы в интервале (a, b), то одна из них является линейной комбинацией остальных.
α1, α2, …, αn (a (11.3) α1, α2, …, αn (a однородного линейного уравнения n-го порядка. С этой целью введем в рассмотрение определитель, составленный из данных частных решений и их производных до порядка n – 1 включительно:
W(x) =
Этот определитель называется определителем Вронского решений y1, y2, …, yn.
Теорема. Для того чтобы решения (11.3) α1, α2, …, αn (a были линейно независимы в (a, b), т. е. в интервале непрерывности коэффициентов уравнения L(y) = 0, необходимо и достаточно, чтобы W(x) не обращался в нуль ни в одной точке из (a, b).
Значение определителя Вронского n решений однородного линейного уравнения L(y) = 0 тесно связано с самим уравнением, а именно: имеет место следующая формула Остроградского—Лиувилля:
W(x) = W(x0) . (11.4)
Из формулы (11.4) W(x) = W(x0) видно, что определитель Вронского n решений уравнения L(y) = 0 обладает двумя замечательными свойствами:
- Если W(x) обращается в нуль в одной точке из интервала (a, b), то он равен нулю во всех точках этого интервала.
- Если W(x) не равен нулю в одной точке из интервала (a, b), то он отличен от нуля во всех точках этого интервала.
Таким образом, для того, чтобы n решений (11.3) α1, α2, …, αn (a составляли фундаментальную систему решений уравнения L(y) = 0 в интервале (a, b), достаточно, чтобы их определитель Вронского был отличен от нуля в одной точке x0 ∈ (a, b).
Построение общего решения однородного линейного уравнения по фундаментальной системе решений
Знание фундаментальной системы решений уравнения L(y) = 0 дает возможность построить общее решение этого уравнения.
a (n – 1) | (11.5) a (n – 1) | имеет место существование и единственность решения задачи Коши. Покажем, что функция (11.1) Ckyk удовлетворяет обоим условиям, указанным в определении общего решения уравнения n-го порядка.
1. Система уравнений
(11.6)
разрешима в области (11.5) a (n – 1) | относительно произвольных постоянных C1, C2, …, Cn так как определитель этой системы, будучи равен определителю Вронского для фундаментальной системы решений (11.3) α1, α2, …, αn (a , отличен от нуля.
2. Функция (11.1) Ckyk по третьему свойству решений однородного линейного уравнения является решением уравнения L(y) = 0 при всех значениях произвольных постоянных C1, C2, …, Cn.
Поэтому функция (11.1) Ckyk является общим решением уравнения L(y) = 0 в области (11.5) a (n – 1) | .
Формула (11.1) Ckyk содержит в себе все решения уравнения L(y) = 0, ибо она дает возможность найти решение, удовлетворяющее начальным условиям
y = y0, y ‘ = , …, y (n – 1) = при x = x0 (11.7)
где y0, , …, можно задавать произвольно, а x0 брать любым из интервала (a, b). Для этого достаточно подставить в систему (11.6) вместо x, y, y ‘, …, y (n – 1) начальные данные x0, y0, , …, и разрешить полученную систему
(11.8)
относительно произвольных постоянных C1, C2, …, Cn. Так как определитель системы (11.8) есть W(x0) и он отличен от нуля вследствие того, что система решений (11.3) α1, α2, …, αn (a фундаментальная, то эта система имеет единственное решение
C1 = , C2 = , …, Cn =
Подставляя найденные значения произвольных постоянных в общее решение (11.1) Ckyk , получим искомое решение:
y = yk.
Таким образом, фундаментальная система решений (11.3) α1, α2, …, αn (a является базисом n–мерного линейного пространства решений уравнения L(y) = 0.
3.12. Линейные однородные дифференциальные уравнения с постоянными коэффициентами.
Рассмотрим линейное уравнение n-го порядка
где коэффициенты a1, a2, …, an суть действительные числа, а правая часть f (x) непрерывна в некотором интервале (a, b) (a ≥ – ∞, b ≤ + ∞).
Так как интегрирование неоднородного линейного уравнения приводится к интегрированию соответствующего однородного уравнения, то рассмотрим сначала вопрос о построении общего решения однородного уравнения
Для нахождения общего решения этого уравнения достаточно знать фундаментальную систему решений. Так как коэффициенты уравнения постоянны и, следовательно, заведомо непрерывны при всех значениях x, то согласно теореме Пикара и все решения уравнения (12.2) L(y) ≡ y (n) + a1 y (n – 1) + … + an – 1 y ‘ + an y = 0 определены при всех значениях x. Поэтому в дальнейшем мы не будем указывать ни интервал существования частных решений, ни область задания общего решения.
Эйлер доказал, что для однородного линейного уравнения с постоянными коэффициентами всегда можно построить фундаментальную систему решений, состоящую из элементарных функций, и, следовательно, это уравнение всегда интегрируется в элементарных функциях. Ниже это утверждение доказывается для уравнения второго порядка и распространяется на уравнение n-го порядка.
Рассмотрим уравнение второго порядка
где p и q — действительные числа. Будем, следуя Эйлеру, искать частное решение уравнения (12.3) L(y) ≡ y » + py ‘ + qy = 0 в виде
где λ — подлежащее определению число (действительное или комплексное). Согласно определению решения функция (12.4) y = e λx будет решением уравнения (12.3) L(y) ≡ y » + py ‘ + qy = 0 , если λ выбрано так, что функция (12.4) y = e λx обращает это уравнение в тождество
Вычисляя L(e λx ), т. е. подставляя функцию (12.4) y = e λx в левую часть уравнения (12.3) L(y) ≡ y » + py ‘ + qy = 0 , и принимая во внимание, что
Из формулы (12.7) L(e λx ) = (λ 2 + pλ + q)e λx следует, что интересующее нас тождество (12.5) L(e λx ) ≡ 0 будет выполняться тогда и только тогда, когда P(λ) = 0, т. е. когда λ является корнем уравнения
Заметим, что характеристическое уравнение (12.8) λ 2 + pλ + q = 0 может быть составлено по данному дифференциальному уравнению (12.3) L(y) ≡ y » + py ‘ + qy = 0 заменой y », y ‘ и y на λ 2 , λ и 1, т. е. степень λ совпадает с порядком производной, если условиться считать, что производная нулевого порядка от функции есть сама функция y (0) ≡ y.
Структура фундаментальной системы решений, а вместе с ней и общего решения уравнения (12.3) L(y) ≡ y » + py ‘ + qy = 0 зависит от вида корней характеристического уравнения (12.8) λ 2 + pλ + q = 0 .
Интегрирование однородного линейного уравнения второго порядка с постоянными коэффициентами в случае различных корней характеристического уравнения
Рассмотрим сначала случаи, когда эти корни различные и действительные. Обозначим их через λ1 и λ2. Тогда, подставляя в формулу (12.4) y = e λx вместо λ числа λ1 и λ2, получим два частных решения уравнения (12.3) L(y) ≡ y » + py ‘ + qy = 0
y1 = , y1 = . (12.9)
Эти решения, очевидно, линейно независимы, так как их отношение
=
не равно тождественно постоянной величине. В линейной независимости решений (12.9) y1 = , y1 = можно убедиться также при помощи определителя Вронского. Имеем
W(x) = = (λ2 – λ1) ≠ 0.
Следовательно, частные решения y1 = , y1 = образуют фундаментальную систему решений. Тогда общим решением уравнения (12.3) L(y) ≡ y » + py ‘ + qy = 0 будет
y = C1 + C2 .
Предположим теперь, что корни характеристического уравнения комплексные. Так как коэффициенты этого уравнения действительные, то эти комплексные корни являются сопряженными, так что они имеют вид
Подставляя корень λ1 = a + bi в формулу (12.4) y = e λx , получим комплексное решение
поэтому решение (12.10) y = e (a + bi)x можно записать так:
Отделяя в комплексном решении (12.11) y = e ax cos ax + i e ax sin bx действительную и мнимую части, получим два действительных частных решения
Эти решения, очевидно, независимы, так как
≠ const.
Аналогично убеждаемся, что сопряженному корню λ2 = a – bi соответствуют действительные частные решения
Решения (12.13) e ax cos ax, – e ax sin bx , очевидно, линейно зависимы с решениями (12.12) y1 = e ax cos ax, y2 = e ax sin bx .
Таким образом, паре сопряженных комплексных корней λ1, 2 = a ± bi соответствуют два действительных линейно независимых частных решения (12.12) y1 = e ax cos ax, y2 = e ax sin bx .
Решения (12.12) y1 = e ax cos ax, y2 = e ax sin bx образуют фундаментальную систему решений уравнения (12.3) L(y) ≡ y » + py ‘ + qy = 0 . Поэтому
будет общим решением уравнения (12.3) L(y) ≡ y » + py ‘ + qy = 0 .
Если корни λ1 и λ2 чисто мнимые, т. е. λ1 = ib и λ2 = – ib, то им соответствуют линейно независимые частные решения вида
Эти решения образуют фундаментальную систему решений уравнения (12.3) L(y) ≡ y » + py ‘ + qy = 0 , а
есть общее решение этого уравнения.
Случай кратных корней характеристического уравнения
Предположим теперь, что характеристическое уравнение (12.8) λ 2 + pλ + q = 0 имеет равные корни λ1 = λ2 = – . Нам надо найти два линейно независимых частных решения. Одним частным решением, очевидно, будет
y1 = (12.15)
y1 = . (12.15, а)
Убедимся непосредственной подстановкой в уравнение (12.3) L(y) ≡ y » + py ‘ + qy = 0 в том, что
y2 = x (12.16)
есть второе частное решение уравнения (12.3) L(y) ≡ y » + py ‘ + qy = 0 , линейно независимое с решением (12.15) y1 = :
= – x,
= – p + x. (12.17)
L(x) = – px + x + px – x + qx = – + q x ≡ 0 (12.18)
так как – q = 0.
Общим решением уравнения (12.3) L(y) ≡ y » + py ‘ + qy = 0 будет
y = (C1 + C2x).
3.13. Неоднородное линейное дифференциальное уравнение, структура общего решения. Принцип наложения.
Структура общего решения неоднородного линейного уравнения
Покажем, что, как и в случае линейного неоднородного уравнения первого порядка, интегрирование неоднородного уравнения (13.1) L(y) ≡ y (n) + p1 (x) y (n – 1) + … + pn – 1 (x) y ‘ + pn (x) y = f (x) приводится к интегрированию однородного уравнения, если известно одно частное решение неоднородного уравнения (13.1) L(y) ≡ y (n) + p1 (x) y (n – 1) + … + pn – 1 (x) y ‘ + pn (x) y = f (x) .
z = Ck zk (13.5)
Подставляя это значение z в формулу (13.3) y = y1 + z , получим
y = y1 + Ck zk (13.6)
Эта формула содержит в себе все решения неоднородного линейного уравнения (13.1) L(y) ≡ y (n) + p1 (x) y (n – 1) + … + pn – 1 (x) y ‘ + pn (x) y = f (x) . Функция (13.6) y = y1 + Ck zk , как нетрудно убедиться, является общим решением уравнения (13.1) L(y) ≡ y (n) + p1 (x) y (n – 1) + … + pn – 1 (x) y ‘ + pn (x) y = f (x) .
Таким образом мы доказали следующую теорему о структуре общего решения неоднородного линейного уравнения (13.1) L(y) ≡ y (n) + p1 (x) y (n – 1) + … + pn – 1 (x) y ‘ + pn (x) y = f (x) .
Теорема. Общее решение неоднородного линейного уравнения (13.1) L(y) ≡ y (n) + p1 (x) y (n – 1) + … + pn – 1 (x) y ‘ + pn (x) y = f (x) равно сумме какого-нибудь частного решения этого уравнения и общего решения соответствующего однородного уравнения (13.4) L(z) = 0 .
Общее решение (13.6) y = y1 + Ck zk дает возможность решить задачу Коши с любыми начальными данными x0, y0, , …, из области (11.5) a (n – 1) | за счет выбора соответствующих значений произвольных постоянных.
Задача нахождения частного решения неоднородного уравнения (13.1) L(y) ≡ y (n) + p1 (x) y (n – 1) + … + pn – 1 (x) y ‘ + pn (x) y = f (x) во многих случаях облегчается, если воспользоваться замечательным свойством частных решений, выражаемым следующей теоремой.
и известно, что y1 есть частное решение уравнения
а y2 — частное решение уравнения
3.14. Подбор частных решений линейного неоднородного дифференциального уравнения с постоянными коэффициентами и со специальной правой частью.
Случай для линейного неоднородного дифференциального уравнения с постоянными коэффициентами и с правой частью имеющей вид полинома от x степени m
Для уравнения с постоянными коэффициентами в случае, когда правая часть имеет специальный вид, удается найти частное решение методом неопределенных коэффициентов (методом подбора частных решений).
Рассмотрим этот метод для уравнения n-го порядка вида
где a1, …, an — действительные числа, α — действительное число, Pm (x) — полином от x степени m, которая может быть равной нулю, так что этот полином может вырождаться в число, отличное от нуля.
Метод неопределенных коэффициентов состоит в том, что задается вид частного решения с неопределенными коэффициентами, которые определяются подстановкой в данное уравнение. Вид частного решения уравнения зависит от того, совпадает ли число α с корнями характеристического уравнения:
-
Если α не является корнем характеристического уравнения, то частное решение имеет вид
где Qm (x) — полином степени m с коэффициентами, подлежащими определению.
Если α является корнем характеристического уравнения кратности k, то
т. е. частное решение приобретает множитель xk .
Случай для линейного неоднородного дифференциального уравнения с постоянными коэффициентами и с правой частью имеющей вид:
где α и b — действительные числа, P1 и P2 — полиномы от x, старшая степень которых равна m, так что один из них обязательно имеет степень m, а степень другого не превосходит m, и он может быть даже тождественно равен нулю.
Составим комплексное число α + ib, где действительная часть α есть коэффициент показателя множителя e αx , а мнимая часть b — коэффициент аргумента bx функций cos bx и sin bx.
где Q1 и Q2 — полиномы степени m с неопределенными коэффициентами; причем надо брать оба эти полинома даже в том случае, когда один из полиномов P1 и P2 тождественно равен нулю.
Если число α + ib есть корень характеристического уравнения кратности k, то
т. е. частное решение приобретает множитель xk .
3.15. Метод вариации произвольных постоянных.
Пусть дано неоднородное линейное уравнение второго порядка
где коэффициенты p(x), q(x) и правая часть f (x) есть функции от x, непрерывные в некотором интервале (a, b).
Рассмотрим наряду с уравнением (15.1) L(y) ≡ y» + p(x)y’ + q(x)y = f (x) соответствующее ему однородное уравнение
W(x) = ≠ 0 (15.4)
Тогда, как известно, общее решение уравнения (15.3) L(z1) ≡ 0, L(z2) ≡ 0 имеет вид
Оно содержит производные второго порядка от искомых функций C1(x) и C2(x), так что на первый взгляд задача усложнилась: вместо уравнения второго порядка (15.1) L(y) ≡ y» + p(x)y’ + q(x)y = f (x) с одной неизвестной функцией y мы получили уравнение того же порядка, но уже с двумя неизвестными функциями — C1(x) и C2(x). Однако мы покажем, что искомые функции можно подчинить такому дополнительному условию, что в уравнение (15.6) L(C1(x)z1 + C2(x)z2) = f (x) не войдут производные второго порядка от этих функций.
Дифференцируя обе части равенства (15.5) z = C1(x)z1 + C2(x)z2 , имеем y’ = C1(x) + C2(x) + (x)z1 + (x)z2.
Чтобы при вычислении y» не появились производные второго порядка от C1(x) и C2(x), положим
(x)z1 + (x)z2 = 0.
Это и есть то дополнительное условие на искомые функции C1(x) и C2(x), о котором говорилось выше. При этом условии выражение для y’ примет вид
y’ = C1(x) + C2(x). (15.7)
Вычисляя теперь y», получим
y» = C1(x) + C2(x) + (x) + (x). (15.8)
Подставим выражения для y, y’ и y» из формул (15.5) z = C1(x)z1 + C2(x)z2 , (15.7) y’ = C1(x) + C2(x) и (15.8) y» = C1(x) + C2(x) + (x) + (x) в уравнение (15.1) L(y) ≡ y» + p(x)y’ + q(x)y = f (x) . Для этого умножим левые и правые части этих формул соответственно на q, p и 1, сложим почленно и приравняем сумму правой части уравнения (15.1) L(y) ≡ y» + p(x)y’ + q(x)y = f (x) . Получим
C1(x)L(z1) + C1(x)L(z2) + (x) + (x) = f (x).
Здесь в силу (15.3) L(z1) ≡ 0, L(z2) ≡ 0 первые два слагаемых равны нулю, поэтому
(x) + (x) = f (x).
Таким образом мы получили систему дифференциальных уравнений
Эта система в силу (15.4) W(x) = ≠ 0 однозначно разрешима относительно (x) и (x). Решая ее, получим
(x) = φ1(x) и (x) = φ2(x),
где φ1(x) и φ2(x) суть вполне определенные функции от x. Их можно найти, например, по правилу Крамера. При этом, так как z1, z2, и непрерывны в интервале (a, b), то в силу (15.4) W(x) = ≠ 0 функции φ1(x) и φ2(x) будут непрерывны в интервале (a, b). Поэтому
C1(x) = φ1(x)dx + C1, C2(x) = φ2(x)dx + C2,
y = z1φ1(x)dx + z2φ2(x)dx + C1z1 + C2z2. (15.9)
Полагая здесь C1 = C2 = 0, получим частное решение
y1 = z1φ1(x)dx + z2φ2(x)dx
так что формулу (15.9) y = z1φ1(x)dx + z2φ2(x)dx + C1z1 + C2z2 можно записать в виде
откуда в силу теоремы о структуре общего решения неоднородного линейного уравнения следует, что формула (15.9) y = z1φ1(x)dx + z2φ2(x)dx + C1z1 + C2z2 дает общее решение уравнения (15.1) L(y) ≡ y» + p(x)y’ + q(x)y = f (x) . Все решения, входящие в формулу (15.9) y = z1φ1(x)dx + z2φ2(x)dx + C1z1 + C2z2 , заведомо определены в интервале (a, b).
Изложенный метод вариации произвольных постоянных легко распространяется на уравнение n-го порядка. Пусть дано неоднородное линейное уравнение n-го порядка
где коэффициенты p1 (x), …, pn (x) и правая часть f (x) суть функции от x, непрерывные в некотором интервале (a, b).
Рассмотрим соответствующее однородное уравнение.
Пусть z1, z2, …, zn — фундаментальная система решений этого уравнения. Тогда
z = Ckzk
Решение данного неоднородного уравнения ищется в виде
y = Ck(x)zk, (15.11)
где функции Ck(x) определяются из системы уравнений
Решая эту систему относительно (k = 1, 2, …, n), находим
= φk(x) (k = 1, 2, …, n),
Ck(x) = φk(x)dx + Ck (k = 1, 2, …, n).
Подставляя найденные значения Ck(x) в формулу (15.11) y = Ck(x)zk , получаем
y = zkφk(x)dx + Ckzk. (15.12)
Это и есть общее решение уравнения. Все решения, входящие в формулу (15.12) y = zkφk(x)dx + Ckzk , заведомо определены в интервале (a, b).
VMath
Инструменты сайта
Основное
Навигация
Информация
Действия
Содержание
Длина дуги, угол между линиями, площадь области на поверхности
Краткие теоретические сведения
Зная первую квадратичную форму поверхности, мы можем решить три задачи:
2. Найти угол между двумя линиями на поверхности в точке их пересечения:
Если две линии, лежащие на поверхности с первой квадратичной формой $I_1=E,du^2+2F,du,dv+G,dv^2$, пересекаются в некоторой точке $P$ поверхности и имеют в этой точке направления $(du:dv)$ и $(delta u:delta v)$, то косинус угла между ними определяется по формуле: begin mbox,varphi = displaystylefrac<sqrtcdotsqrt> \ mbox,varphi = displaystylefrac<sqrtcdotsqrt>. end Говорим, что кривая на поверхности $vec=vec(u,v)$ в точке $(u,v)$ имеет направление $(du:dv)$, если вектор $dvec=vec_udu+vec_vdv$ является касательным вектором кривой в этой точке.
3. Найти площадь области $Omega$ на поверхности: begin S = iintlimits_sqrtdu,dv, end где $D$ — прообраз $Omega$ на плоскости $(u,v)$.
Решение задач
Задача 1 (почти Феденко 684)
Найти длину дуги кривой, заданной уравнениями $v=3u$ на поверхности с первой квадратичной формой begin I_1=du^2+frac19,mbox^2u,dv^2 end между точками $M_1(u_1,v_1)$ и $M_2(u_2,v_2)$.
Решение задачи 1
Задача 2 (почти Феденко 682)
Под каким углом пересекаются линии $$ u+v=a, ,, u-v=a,$$ лежащие на поверхности: begin x=u,mboxv, ,, y=u,mbox,v, ,, z=au. end
Решение задачи 2
Первая квадратичная форма данной поверхности: begin I_1=(1+a^2),du^2+u^2,dv^2. end
Данные линии пересекаются в точке: begin left < beginu+v&=a,\ u-v&=a. end right. quad Rightarrow quad P(u=a,v=0). end
Направления данных линий: begin du+dv=0, ,, delta u-delta v=0,, Rightarrow end begin du = -dv, ,, delta u = delta v. end
Задача 3
Дана поверхность: $$z=axy.$$ Найти углы между координатными линиями.
Решение задачи 3
Координатные линии на данной поверхности задаются уравнениями: $x=x_0$, $y=y_0$. Запишем коэффициенты первой квадратичной формы: begin &E=1+(z_x)^2=1+a^2y^2,\ &F=z_xz_y=a^2xy, \ &G=1+(z_y)^2=1+a^2x^2. end
Направления координатных линий: begin &x=x_0 ,, Rightarrow dx=0,\ &y=y_0 ,, Rightarrow delta y=0. end
Задача 4 (Дополнение к Задаче 3)
Как мы вывели в примере выше, угол между координатными линиями равен
Из формулы следует, что координатная сеть поверхности ортогональна (координатные линии пересекаются под прямым углом), тогда и только тогда, когда $F$=0.
Задача 5 (Феденко 683)
Найти периметр и внутренние углы криволинейного треугольника $$ u=pm av^2/2,,, v=1,$$ расположенного на поверхности $$I_1=du^2+(u^2+a^2)dv^2.$$
Вершины треугольника: begin &A(u=0,, v=0),\ &B(u=-frac<2>,, v=1), \ &C(u=frac<2>,, v=1). end
Зная координаты вершин и уравнения сторон, найдем длины дуг, составляющих стороны треугольника $ABC$, и углы между линиями в точках их пересечения, то есть в вершинах треугольника: begin &s_1 = |BC| = a,\ &s_2 = |AC| = frac76 a,\ &s_3 = |BC| = frac76 a,\ &P_<triangle ABC>=s_1+s_2+s_3=frac<10><3>a. end begin &mbox,A = 1, ,, mbox,B=mbox,C=frac23. end
http://fmf.bigpi.biysk.ru/matan/files/3.html
http://vmath.ru/vf5/diffgeom/seminar8
Углом
между двумя кривыми
у
= f1(x)
и у
= f2(x)
в точке их пересечения М0(х0,
у0)
называется угол между касательными к
этим кривым в точке М0.
Этот угол определяется по формуле
=
.
Пример.
Найти угол между параболами
у
= 8 – х2
и у
= х2.
□ Для
нахождения координат точек пересечения
заданных кривых решим систему уравнений
В
результате получим А(2;
4) и В(−2;
4). Продифференцируем уравнения парабол:
= −2х,
= 2х.
Найдем значения
и
для точки А(2;
4):
= −4,
= 4. Следовательно,
=
=
и
=
.
Аналогично
определяется угол между кривыми в точке
В(−2;
4):
=
.
■
§ 21. Формула тейлора
Теорема.
Пусть функция f(x)
имеет в точке а
и некоторой ее окрестности производные
порядка п
+ 1. Пусть х
– любое значение аргумента из указанной
окрестности, х
≠ а.
Тогда между точками а
и х
найдется точка
такая, что справедлива формула:
f(x)
= f(а)
+
(х
– а)
+
(х
– а)2+
…+
(х
– а)п
+
+
(х
– а)п+1.
Эту
формулу называют формулой
Тейлора.
Выражение
Rn+1(x)
=
(х
– а)п+1
называют
остаточным
членом
формулы Тейлора.
Запишем остаточный
член в другом виде:
так
как
(а,
х),
то найдется число
,
0 <
< 1, что
= а
+
(х
– а)
и тогда
Rn+1(x)
=
(х
– а)п+1,
0 <
< 1.
Эта
форма остаточного члена наиболее
употребительна в приложениях.
Если
в формуле Тейлора а
= 0, то получим формулу
Маклорена:
f(x)
= f(0)
+
х
+
х2
+
… +
хп
+
Rn+1(x)
с
остаточным членом
Rn+1(x)
=
хп+1,
0 <
< 1.
Разложение
некоторых элементарных функций по
формуле Маклорена
1.
f(x)
= ех.
Так как
f(x)
=
=
= … = f
п+1(x)
= ех,
f(0)
=
=
= … = f
п+1(0)
= 1,
то
формула Маклорена имеет вид
ех
= 1 +
+
+
+…+
+ Rn+1(x),
где
Rn+1(x)
=
хп+1,
0 <
< 1.
Аналогично
можно разложить по формуле Маклорена
следующие функции:
2.
f(x)
=
.
= х
−
+
−
+
…+ (−1)т+1
+ R2т(x),
где
R2т(x)
= (−1)т
·
,
0 <
< 1.
3.
f(x)
=
.
= 1
−
+
−
+
…+ (−1)т
+ R2т+1(x),
где
R2т+1(x)
= (−1)т+1
·
,
0 <
< 1.
4.
f(x)
= (1 + х)т.
(1
+ х)т
=1+
х+
х2+
х3+…+
+
хп
+Rn+1(x),
где
Rn+1(x)=
хп+1(1
+
)т—п-1,
0 <
< 1.
Пример.
Вычислить число е.
□ Запишем
разложение ех
по формуле Маклорена:
ех
= 1+
+
+
+…+
+
хп+1,
0 <
< 1.
Если
заменить функцию ех
ее многочленом Тейлора степени п
(отбросим остаточный член), то получим
приближенное равенство
ех
1 +
+
+
+…+
,
(1)
абсолютная
погрешность которого
| Rn+1(x)
| =
| х
|п+1,
0 <
< 1.
Если
рассматривать функцию ех
для −1 ≤ х
≤ 1, то
|
Rn+1(x)
| ≤
<
.
Полагая
в (1) х
= 1, получаем приближенное значение числа
е
≈ 1+
+
+
+ …+
.
При
этом | Rn+1(x)
| <
.
Если
требуется вычислить значение е
с точностью
= 0,001, то число п
определяется из неравенства
< 0,001, или (п
+ 1)! > 3000,
которое
выполняется при п
= 6. Следовательно,
е
≈ 1+
+
+
+ …+
.
Вычисляя
с четырьмя знаками после запятой, получим
е
≈ 2,7180.
Три
знака после запятой гарантированы.
■
Соседние файлы в предмете [НЕСОРТИРОВАННОЕ]
- #
- #
- #
- #
- #
- #
- #
- #
- #
- #
- #
Дифференциальное уравнение первого порядка
(1)
определяет в каждой точке , где существует функция
, значение
, т.е. угловой коэффициент касательной к интегральной кривой в этой точке.
Если в каждой точке области задано значение некоторой величины, то говорят, что в области
задано поле этой величины. Таким образом, дифференциальное уравнение (1) определяет поле направлений.
Тройка чисел определяет направление прямой, проходящей через точку
. Совокупность отрезков этих прямых дает геометрическую картину поля направлений.
Задача интегрирования дифференциального уравнения (1) может быть теперь истолкована так: найти такую кривую, чтобы касательная к ней в каждой точке имела направление, совпадающее с направлением поля в этой точке.
Задача построения интегральной кривой часто решается введением изоклин. Изоклиной называется геометрическое место точек, в которых касательные к искомым интегральным кривым имеют одно и тоже направление. Семейство изоклин дифференциального уравнения (1) определяется уравнением
(2)
где — параметр. Придавая параметру
близкие числовые значения, получаем достаточно густую сеть изоклин, с помощью которых можно приближенно построить интегральные кривые дифференциального yравнения (1).
Замечание 1. Нулевая изоклина дает уравнение линий, на которых могут находиться точки максимума и минимума интегральных кривых.
Для большей точности построения интегральных кривых находят также геометрическое место точек перегиба. Для этого находят в силу уравнения (1):
(3)
и приравнивают ее нулю. Линия, определяемая уравнением
(4)
и есть возможное геометрическое место точек перегиба.
Пример 1. С помощью изоклин построить приближенно интегральные кривые дифференциального уравнения .
Решение. Для получения уравнения изоклин положим , тогда
или
.
Изоклинами являются параллельные прямые. При получим изоклину
. Эта прямая делит плоскость
на две части, в каждой из которых производная
имеет один и тот же знак (рис. 6).
Интегральные кривые, пересекая прямую , переходят из области убывания функции
в область возрастания, и наоборот, а значит на этой прямой находятся точки экстремума интегральных кривых, именно точки минимума.
Возьмем еще две изоклины: и
.
Касательные, проведенные к интегральным кривым в точках пересечения с изоклинами и
, образуют с осью
углы в
и
соответственно. Найдем далее вторую производную
.
Прямая , на которой
, является изоклиной, получаемой при
, и в то же время интегральной линией, в чем можно убедиться подстановкой в уравнение. Так как правая часть данного уравнения
удовлетворяет условиям теоремы существования и единственности во всей плоскости
, то остальные интегральные кривые не пересекают эту изоклину. Изоклина
, на которой находятся точки минимума интегральных кривых, расположена над изоклиной
, а поэтому интегральные кривые, проходящие ниже изоклины
, не имеют точек экстремума.
Прямая делит плоскость
на две части, в одной из которых (расположенной над прямой)
, а значит интегральные кривые обращены вогнутостью вверх, а в другой
и, значит, интегральные кривые обращены вогнутостью вниз. Интегральные кривые не пересекают прямой
, значит, она не является геометрическим местом точек перегиба. Интегральные кривые данного уравнения не имеют точек перегиба.
Проведенное исследование позволяет нам приближенно построить семейство интегральных кривых уравнения (рис.6).
Пример 2. Методом изоклин построить приближенно интегральные кривые дифференциального уравнения .
Решение. Полагая , где
, получаем уравнение изоклин
, причем
. При
получим
, откуда
(5)
Интегральные кривые в точках пересечения с этими изоклинами имеют горизонтальные касательные.
Определим, имеют ли интегральные кривые на изоклинах экстремум. Для этого найдем вторую производную:
При имеем
Если четное, то
, и, значит, в точках пересечения с изоклинами
, интегральные кривые имеют минимум; если же
нечетное, то
и интегральные кривые в точках пересечения с изоклинами имеют максимум. Находим изоклины:
(6)
(7)
Изоклинами являются параллельные прямыми с угловым коэффициентом, равным –1 , т. е. изоклины пересекают ось под углом
. Легко убедиться в том, что изоклины
, являются интегральными кривыми данного дифференциального уравнения (для этого достаточно подставить функции
в уравнение
).
Во всех точках плоскости правая часть данного уравнения, т.е. функция
, удовлетворяет всем условиям теоремы существования и единственности, а поэтому интегральные кривые не пересекаются, и, следовательно, не пересекают изоклины
. Производная
обращается в ноль при
, т.е. на изоклинах (6), и при
, т. е. на изоклинах (6) и (7). При переходе (слева направо) через изоклины (7)
меняет знак с плюса на минус. Например, если рассмотреть полосу, заключенную между изоклинами
и
, то на изоклине
производная
, причем под изоклиной
. Значит, интегральные кривые обращены вогнутостью вверх, а над изоклиной
, значит, интегральные кривые обращены вогнутостью вниз. Таким образом, изоклины (7) являются геометрическим местом точек перегиба интегральных кривых. Полученные данные позволяют приближенно построить семейство интегральных кривых данного уравнения. Для более точного построения следует нанести еще несколько изоклин (рис. 7).
Пример 3. Методом изоклин построить интегральные кривые уравнения .
Решение. Положим . Тогда уравнение изоклин будет
, или
.
Изоклинами являются параболы с вертикальной осью симметрии . Среди изоклин нет интегральных кривых. В самом деле, подставляя в данное уравнение
и
, будем иметь
, или
. Но это равенство ни при каком значении
не может выполняться тождественно относительно
.
Пусть , тогда в точках пересечения с изоклиной
интегральные кривые будут иметь горизонтальные касательные. Изоклина
разбивает плоскость
на две части: в одной из них
(решения
убывают), а в другой
(решения
возрастают). И так как эта изоклина не является интегральной кривой, то на ней находятся точки экстремума интегральных кривых, именно на той части параболы
, где
— точки минимума, а на другой части этой параболы, где
— точки максимума. Интегральная кривая, проходящая через точку
, т.е. через вершину параболы
, в этой точке не имеет экстремума. В точках изоклин
и
касательные к интегральным кривым имеют угловые коэффициенты, соответственно равные 1 и –1.
Для исследования направления вогнутости интегральных кривых найдем вторую производную:
Она обращается в ноль только в точках, лежащих на параболе . В точках плоскости
, координаты которых удовлетворяют условию
, интегральные кривые вогнуты вниз
, а в точках, где
, они вогнуты вверх
. Точки пересечения интегральных кривых с параболой
являются точками перегиба этих кривых. Итак, парабола
есть геометрическое место точек перегиба интегральных кривых.
Правая часть исходного уравнения во всех точках плоскости
удовлетворяет условиям теоремы существования и единственности, поэтому через каждую точку плоскости проходит единственная интегральная кривая уравнения.
Используя полученные сведения, строим приближенно семейство интегральных кривых данного уравнения (рис. 8).
Замечание 2. Точки пересечения двух или нескольких изоклин могут быть особыми точками дифференциального уравнения (1), т.е. такими точками, в которых правая часть уравнения (1) не определена.
Рассмотрим уравнение . Семейство изоклин определяется уравнением
. Это семейство прямых, проходящих через начало координат, так что в начале координат пересекаются изоклины, отвечающие различным наклонам касательных к интегральным кривым. Нетрудно убедиться, что общее решение данного уравнения имеет вид
и точка
является особой точкой дифференциального уравнения. Здесь изоклины являются интегральными кривыми уравнения (рис. 9).
Пример 4. Методом изоклин построить интегральные кривые уравнения .
Решение. Полагая , получаем уравнение семейства изоклин
. Таким образом, изоклинами являются прямые, проходящие через начало координат
.
При получим изоклину
, при
— изоклину
, при
— изоклину
.
Рассматривая обратное уравнение найдем изоклину
, во всех точках которой интегральные кривые имеют вертикальные касательные.
В точке пересекаются все изоклины данного уравнения (особая точка уравнения). С помощью полученных изоклин строим интегральные кривые (рис. 10).
Математический форум (помощь с решением задач, обсуждение вопросов по математике).
Если заметили ошибку, опечатку или есть предложения, напишите в комментариях.
Начертить приближенно интегральные кривые следующих уравнений (не решая уравнений):
а) (y’=dfrac{y(2 y-x)}{x^{2}})
б) (y’=dfrac{2 y^{2}-x^{2}}{x y})
в) (y’=dfrac{2 y^{3}-x^{2} y}{2 x^{2} y-x^{3}})
г) (x y’=y+sqrt{y^{2}+dfrac{y^{3}}{x}})
Тангенс угла между лучом (y=kx) и пересекающей его интегральной кривой уравнения (y’ = f(y/x)) равен ((f(k)-k) / (1+ kf(k))). Для приближенного построения интегральных кривых надо исследовать знак этой дроби в зависимости от (k).
Решение
Все уравнения являются однородными дифференциальными уравнениям, то есть могут быть представлены в виде:
[y’ = fBigl(frac{y}{x}Bigr)]
Соответственно уравнение изоклин имеет вид:
[fBigl(frac{y}{x}Bigr)=k]
где (k) — постоянная.
Получаем, что изоклинами однородного дифференциального уравнения являются прямые проходящие через начало координат (y=ax), где (a=f^{-1}(k)).
Зная, что тангенс угла между прямой (y=ax) и пересекающей его интегральной кривой уравнения (y’ = f(y/x)) равен ((f(a)-a) / (1+ af(a))), для каждой изоклины можно найти угол между ней и интегральной кривой. Но, поскольку необходимо приближенное построение, можно построить изоклины у которых угол с интегральными равен нулю и далее проследить поведение интегральных кривых по знаку дроби:
[A=frac{f(a)-a}{1+ af(a)}.]
а) (y’=dfrac{y(2 y-x)}{x^{2}})
Преобразуем уравнение:
[y’=2frac{y^2}{x^2}-frac{y}{x}]
[f(a)=2a^2-a]
Уравнение узоклин: (y=ax).
Найдем тангенс угла между изоклиной (y=ax) и пересекающей его интегральной кривой:
[A=frac{f(a)-a}{1+ af(a)}=frac{2a^2-a-a}{1+a(2a^2-a)}=2frac{a^2-a}{1+2a^3-a^2}]
(A=0) (угол между изоклиной и интегральной кривой равен нулю) при (a=0) и (a=1), при этом изоклины (y=0) и (y=x) являются решением исходного уравнения.
(A=infty) (интегральные кривые пересекают изоклину под прямым углом) при (1+2a^3-a^2=0) ((aapprox -0.657), уравнение изоклины (y=-0.657x)).
При (ato infty), (A to 0). Что означает, что для изоклины (x=0) угол между этой изоклиной и интегральными кривыми равен нулю.
Построим зависимость (A(a)):
Рассмотрим первую и третью четверть ((a gt 0)) координатной плоскости:
(Alt 0) при (0lt a lt 1) и (Agt 0) при (a gt 1 ).
Во второй и четвертой четверти ((a lt 0)) координатной плоскости:
(Alt 0) при (a lt -0.657) и (Agt 0) при ( -0.657 lt a lt 0 ).
Учитывая полученную информацию, мы можем построить приближенно интегральные кривые:
б) (y’=dfrac{2 y^{2}-x^{2}}{x y})
Преобразуем уравнение:
[y’=2dfrac{ y}{x}-dfrac{ x}{y}]
[f(a)=2a-frac{1}{a}]
Уравнение узоклин: (y=ax).
Найдем тангенс угла между изоклиной (y=ax) и пересекающей его интегральной кривой:
[A=frac{f(a)-a}{1+ af(a)}=frac{2a-dfrac{1}{a}-a}{1+a(2a-dfrac{1}{a})}=frac{a-dfrac{1}{a}}{2a^2}=frac{a^2-1}{2a^3}]
(A=0) (угол между изоклиной и интегральной кривой равен нулю) при (a=pm 1), при этом изоклины (y=x) и (y=-x) являются решением исходного уравнения.
(A=infty) (интегральные кривые пересекают изоклину под прямым углом) при (a=0), уравнение изоклины (y=0).
При (ato infty), (A to 0). Что означает, что для изоклины (x=0) угол между этой изоклиной и интегральными кривыми равен нулю.
Построим зависимость (A(a)):
Рассмотрим первую и третью четверть ((a gt 0)) координатной плоскости:
(Alt 0) при (0lt a lt 1) и (Agt 0) при (a gt 1 ).
Во второй и четвертой четверти ((a lt 0)) координатной плоскости:
(Alt 0) при ( a lt -1) и (Agt 0) при (-1 lt a lt 0 ).
Учитывая полученную информацию, мы можем построить приближенно интегральные кривые:
в) (y’=dfrac{2 y^{3}-x^{2} y}{2 x^{2} y-x^{3}})
Преобразуем уравнение:
[y’=frac{2dfrac{y^3}{x^3} -dfrac{y}{x}}{2dfrac{y}{x}-1}]
[f(a)=frac{2a^3-a}{2a-1}]
Уравнение узоклин: (y=ax).
Найдем тангенс угла между изоклиной (y=ax) и пересекающей его интегральной кривой:
[A=frac{f(a)-a}{1+ af(a)}=frac{dfrac{2a^3-a}{2a-1}-a}{1+adfrac{2a^3-a}{2a-1}}=frac{2a^3-2a^2}{2a-1+2a^4-a^2}=frac{2a^2(a-1)}{2a^4-a^2+2a-1}]
(A=0) (угол между изоклиной и интегральной кривой равен нулю) при (a=0) и (a=1), при этом изоклина (y=x) является решением исходного уравнения.
(A=infty) (интегральные кривые пересекают изоклину под прямым углом) при (2a^4-a^2+2a-1=0). Данное уравнение имеет два решения, (a approx 0.56) и (a approx -1.27), соответствующие уравнения изоклин (y=0.56x) и (y=-1.27x).
При (ato infty), (A to 0). Что означает, что для изоклины (x=0) угол между этой изоклиной и интегральными кривыми равен нулю.
Построим зависимость (A(a)):
Рассмотрим первую и третью четверть ((a gt 0)) координатной плоскости:
(Agt 0) при (0lt a lt 0.56); (Alt 0) при (0.56lt a lt 1) и (Agt 0) при (a gt 1 ).
Во второй и четвертой четверти ((a lt 0)) координатной плоскости:
(Alt 0) при ( a lt -1.27) и (Agt 0) при (-1.27 lt a lt 0 ).
Учитывая полученную информацию, мы можем построить приближенно интегральные кривые:
г) (x y’=y+sqrt{y^{2}+dfrac{y^{3}}{x}})
Сначала найдем область определения (y’):
[y^{2}+dfrac{y^{3}}{x}geqslant 0]
Это неравенство дает две области (заштрихованные), отсекаемые прямыми (y=-x) и (x=0):
Преобразуем уравнение. При внесении (x) под корень мы получаем два уравнения:
[y’=frac{y}{x}+sqrt{frac{y^2}{x^2}+dfrac{y^{3}}{x^3}} (x geqslant 0) ]
[y’=frac{y}{x}-sqrt{frac{y^2}{x^2}+dfrac{y^{3}}{x^3}} (x lt 0) ]
Такое разделение означает, что у интегральных кривых не будет симметрии по четвертям.
Соответственно получаем (f(a)) при (ageqslant-1):
[f(a)=a+sqrt{a^2+a^3} (x geqslant 0) ]
[f(a)=a-sqrt{a^2+a^3} (x lt 0) ]
Уравнение узоклин: (y=ax). В данном случае изоклинами являются лучи исходящие из центра координат.
Найдем тангенс угла между изоклиной (y=ax) и пересекающей его интегральной кривой.
Для (x geqslant 0):
[A=frac{f(a)-a}{1+ af(a)}=frac{a+sqrt{a^2+a^3}-a}{1+a(a+sqrt{a^2+a^3})}=frac{sqrt{a^2+a^3}}{1+a^2+asqrt{a^2+a^3}}]
Для (xlt 0):
[A=frac{f(a)-a}{1+ af(a)}=frac{a-sqrt{a^2+a^3}-a}{1+a(a-sqrt{a^2+a^3})}=-frac{sqrt{a^2+a^3}}{1+a^2-asqrt{a^2+a^3}}]
Построим зависимость (A(a)):
(A=0) (угол между изоклиной и интегральной кривой равен нулю) при (a=0) и (a=-1), при этом изоклина (y=0) является решением исходного уравнения.
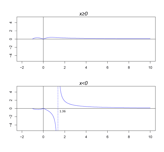
(A=infty) (интегральные кривые пересекают изоклину под прямым углом) только в случае (xlt 0) при (1+a^2-asqrt{a^2+a^3}=0). Данное уравнение имеет решение (a approx 1.36), соответствующее уравнение изоклины (y=1.36x).
При (ato infty), (A to 0). Что означает, что для изоклины (x=0) угол между этой изоклиной и интегральными кривыми равен нулю.
Учитывая полученную информацию (рассматривая отдельно полуплоскости (x geqslant 0) и (xlt 0), зная поведение функции (A(a))), мы можем построить приближенно интегральные кривые:
Задание. Найти тангенс угла между кривыми $y=x^2-1$ и
$y=x^3-1$ в точке их пересечения, которая имеет большую абсциссу.
Решение. Вначале найдем точки пересечения графиков заданных функций, для этого совместно разрешим уравнение заданных кривых:
$$begin{array}{c}
left{begin{array}{l}
y_{1}=x^{2}-1 \
y_{2}=x^{3}-1
end{array} Rightarrow x^{2}-1=x^{3}-1 Rightarrow x^{3}-x^{2}=0 Rightarrowright. \
Rightarrow x_{1,2}=0, x_{3}=1
end{array}$$
Таким образом, искомая точка $x=1$.
Далее находим производные заданных функций в найденной точке:
$$begin{array}{c}
y_{1}^{prime}=left(x^{2}-1right)^{prime}=left(x^{2}right)^{prime}-(1)^{prime}=2 x-0=2 x, y_{1}^{prime}(1)=2 \
y_{2}^{prime}=left(x^{3}-1right)^{prime}=left(x^{3}right)^{prime}-(1)^{prime}=3 x^{2}-0=3 x^{2}, y_{2}^{prime}(1)=3
end{array}$$
Итак, искомый тангенс:
$$operatorname{tg} phi=frac{3-2}{1+2 cdot 3}=frac{1}{7}$$
Ответ. $operatorname{tg} phi=frac{1}{7}$











